{{ $t('FEZ002') }}衛生組|
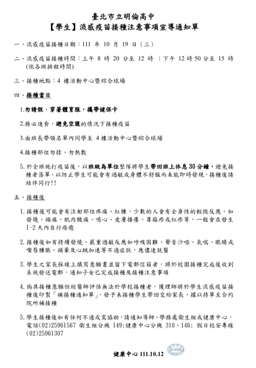
1.學校預訂於10/19日(三)進行流感疫苗接種,請有意願施打疫苗之老師於當天攜帶身分證及健保卡前往本校 4 樓活動中心暨綜合球場。
2.學生的流感疫苗電子意願書的填寫將於10月14日截止,未完成流感疫苗意願書簽署者,因逾時未完成流感疫苗接種電子意願書,視同放棄接種流感疫苗。
{{ $t('FEZ012') }}
{{ $t('FEZ003') }}2022-10-13
{{ $t('FEZ014') }}2022-11-12|
{{ $t('FEZ004') }}2022-10-20|
{{ $t('FEZ005') }}336|