{{ $t('FEZ001') }}教學組
{{ $t('FEZ002') }}教務處|
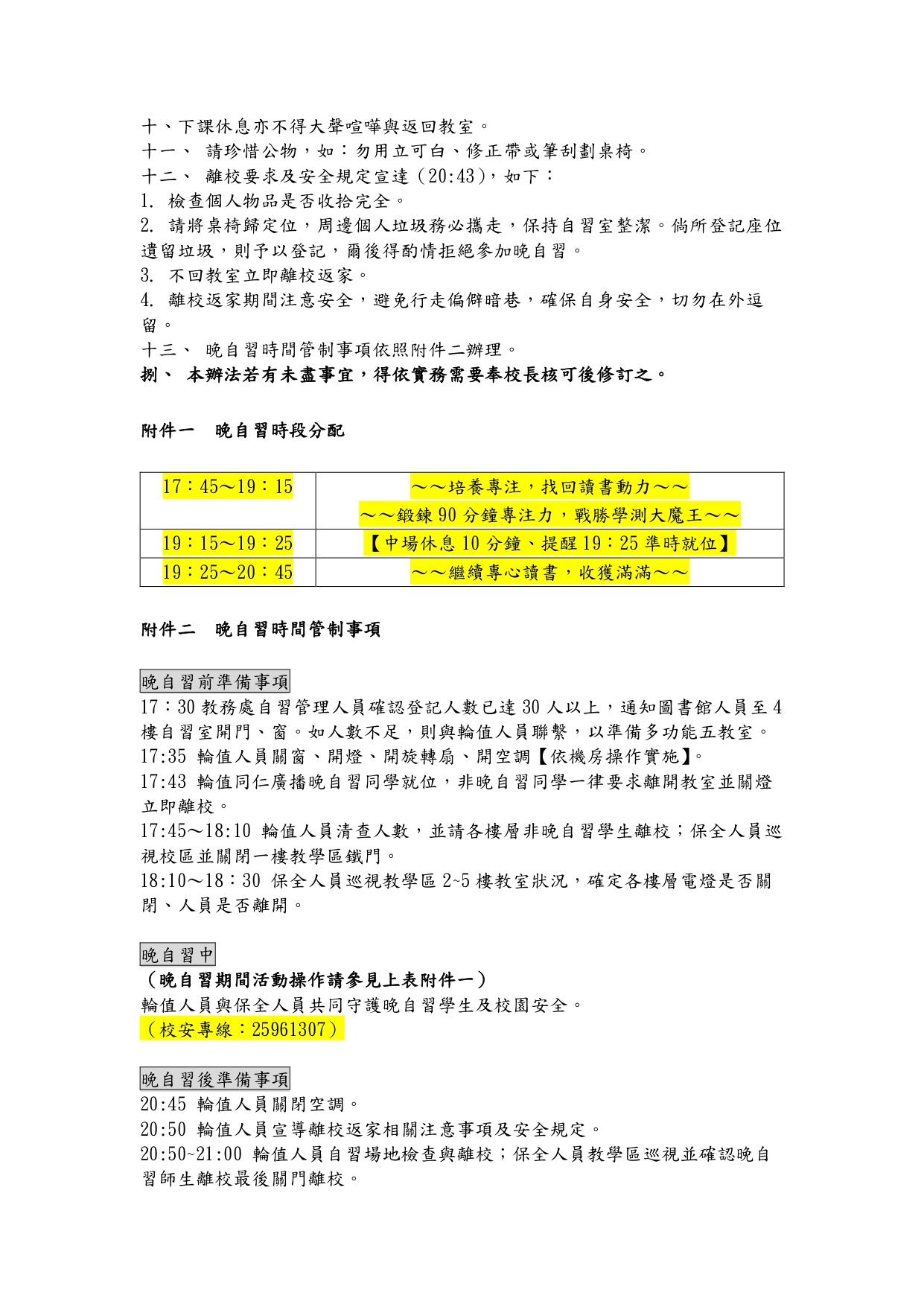
112-1明倫高中晚自習登記系統 112-1明倫高中晚自習實施辦法
{{ $t('FEZ003') }}2023-08-30
{{ $t('FEZ014') }}2023-09-29|
{{ $t('FEZ004') }}2023-08-30|
{{ $t('FEZ005') }}1166|